各学院:
2024年11月,学校招生办公室面向全校公开招募2025年招生宣传大使四百余名,覆盖全国20个省份81个地级市的350所中学。大使们认真履职尽责,积极发挥在校大学生的桥梁纽带作用,在寒假回访母校、高考志愿填报答疑等工作中表现出色,有效加强了学校与优质生源中学的联系,提升了学校美誉度和影响力。为进一步发挥朋辈示范作用,拟对表现优秀的招生宣传大使进行表彰,现将有关评优工作通知如下:
一、参评对象
2025年招生宣传大使
具体名单详见附件1:《2025年华南农业大学招生宣传大使名单》
二、评选过程
有意参评“2025年优秀招生宣传大使”的同学均需向招生宣传对接学院提出申请,由对接学院组织评审,并择优按照推荐顺序报送至招生宣传学生中心(以下简称“校招宣”)。校招宣将根据学院评审结果,向大使颁发聘书、录入志愿时,并确定“2025年优秀招生宣传大使”表彰名单。
各大使对应的参评学院详见附件1:《2025年华南农业大学招生宣传大使名单》
三、具体评选办法
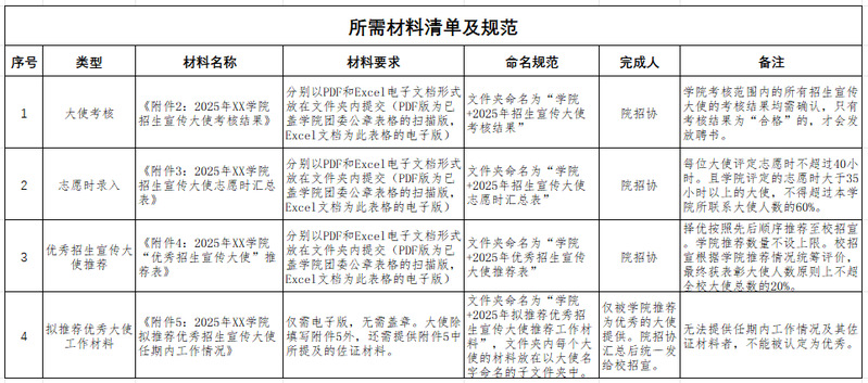
1、大使考核:由招生宣传对接学院本科招生宣传学生组织(以下简称“院招协”)根据本学院所联系招生宣传大使任期内综合表现进行考核,考核合格者均可获得聘书。(聘期2024年12月-2025年12月,聘书落款日期:2025年12月)
2、志愿时录入:由院招协根据本学院所联系招生宣传大使任期内工作量进行评定后报送校招宣,由校招宣根据审核结果录入志愿时。
特别提醒:1、每位大使任期内录入志愿时不得超过40小时。且学院评定的志愿时大于35小时以上的大使,不得超过本学院所联系大使人数的60%。2、只录入i志愿,不提供纸质志愿时证明。3、请各位大使及时将个人i志愿账号挂靠到学籍所在学院,因i志愿挂靠不成功、信息提供错误等个人原因导致志愿时录入失败,不予补录志愿时。
3、优秀招生宣传大使评选:有意参评“2025年优秀招生宣传大使”的同学向招生宣传对接学院招协提出申请,由对接学院组织评审,并择优按照先后顺序推荐至校招宣。学院推荐数量不设上限。校招宣根据学院推荐情况统筹评价,最终获表彰大使人数原则上不超全校大使总数的20%。
四、材料报送
各招生宣传大使需在2025年11月5日前向院招协提出相关申请并附上相关佐证材料。
各学院招协需在2025年11月11日前将下列清单中序号1、2、3、4所列材料统一打包为一个压缩文件(命名为“学院+2025招生宣传大使评优工作材料”)发送到校招宣邮箱(scauzx@163.com)。逾期视为自动放弃资格。

各学院要严格把关,本着客观、公正、高度负责的态度,严肃认真地组织好本学院的考核推荐工作,院招协所报送的材料必须经招生宣传对接学院团委审核通过并盖章,由学院招协统一汇总报送至校招宣中心,其他方式报送无效。
附件:
附件4:2025年XX学院“优秀招生宣传大使”推荐表.xls
附件5:2025年XX学院拟推荐优秀招生宣传大使任期内工作情况.doc
华南农业大学招生办公室
2025年10月28日

